联系我们 2023年11月22日

吉职动态

部门动态

首页 >> 吉职动态 >> 部门动态 >> 正文

2025-03-13 08:40:41

校工会呼吁教职工积极参与“体重管理年”3年行动


  (通讯员  李君妍)在2025年全国两会期间,国家卫生健康委宣布将实施“体重管理年”3年行动,旨在全社会形成重视体重、管好体重、健康饮食、积极参与运动锻炼的良好生活方式和习惯。作为学校教职工的健康守护者,校工会积极响应国家号召,特向全校教职工发出倡议,鼓励大家积极参与“体重管理年”3年行动。


  据国家卫健委发布的数据,我国居民超重肥胖形势不容乐观,已成为影响健康的严重隐患。超重和肥胖不仅影响个人形象,更重要的是与心脑血管疾病、糖尿病等多种慢性病密切相关。因此,管理体重、保持健康的生活方式已成为我们每个人不可推卸的责任。


  在接下来的三年里,校工会将紧密配合国家“体重管理年”行动,开展一系列丰富多彩的体重管理活动。我们将邀请专业讲师进行健康饮食和运动锻炼的讲座,提供科学的体重管理指导;组织教职工参与健身活动,如徒步、瑜伽、健身操等,让大家在运动中享受快乐、减轻体重;同时,我们还将开展健康知识竞赛、体重管理成果展示等活动,激励教职工持续关注自身健康,积极管理体重。


  校工会呼吁全校教职工,从自身做起,从现在做起,将体重管理纳入日常生活。让我们共同努力,形成健康饮食、规律运动、良好心态的体重管理习惯。让我们以实际行动响应国家号召,为构建健康校园、健康中国贡献自己的力量!


  此外,校工会也将加强与校医院、体育等部门合作,为教职工提供更加全面、专业的体重管理服务。我们相信,在全校教职工的共同努力下,我们一定能够取得体重管理的显著成效,共同迎接更加健康、美好的未来!


  初审:李君妍  复审:杨晓明  终审:段世娇

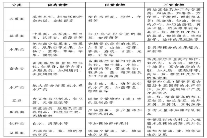
指导教师练习瑜伽指导教师练习瑜伽建议食谱建议食谱

置顶